Zorgverzekering en fysiotherapie 2026: wat valt op?
Ga jij regelmatig naar de fysiotherapeut? Dan kan het in jouw situatie aantrekkelijk zijn om je aanvullend te verzekeren voor fysiotherapie. Toch blijft dit een lastige keuze, vooral door de jaarlijkse wijzigingen in de aanvullende pakketten.
Om het keuzeproces makkelijker te maken, hebben wij de belangrijkste informatie voor je op een rij gezet, zodat jij een weloverwogen keuze kunt maken.
Inhoudsopgave
Wat verandert er rondom fysiotherapie in 2026?
Ben je van plan je te verzekeren voor fysiotherapie in 2026? Dan zijn er een aantal wijzigingen om rekening mee te houden.
Om te beginnen de vergoeding van het aantal behandelingen. Verzekeraars voeren jaarlijks wijzigingen door in de aanvullende pakketten, waaronder in het aantal behandelingen dat je vergoed krijgt. Het is daarom belangrijk om te controleren hoeveel behandelingen je nu vergoed krijgt en wat het nieuwe aanbod voor 2026 is.
Ook is het verstandig om na te gaan of jouw gewenste fysiotherapeut een contract heeft met je zorgverzekeraar. Is dat niet zo? Dan betaal je namelijk een groter deel zelf. Hoeveel je vergoed krijgt bij een fysiotherapeut zonder contract verschilt per verzekeraar en is afhankelijk van de basispolis die je afsluit.
Verder wordt vanaf 2026 oefentherapie voor volwassenen met axiale spondyloartritis (axSpA) definitief vergoed vanuit het basispakket. Deze ziekte heette voorheen de ziekte van Bechterew. Voor therapie kun je terecht bij een fysiotherapeut of oefentherapeut.
Op ZorgKiezer vind je een actueel overzicht van de vergoedingen rondom fysiotherapie.
Waar ontvang je de hoogste vergoeding voor fysiotherapie?
De vergoeding van het aantal behandelingen verschilt per verzekeraar. De meeste verzekeraars vergoeden een maximaal aantal behandelingen. Daarom loont het om zorgverzekeringen goed te vergelijken. De zorgverzekeringen waarbij je in 2026 de meeste behandelingen vergoed krijgt, zijn als volgt:
Zorgverzekeraar | Polis | Aantal behandelingen | Premie (excl basispremie) |
VvAA | Excellent | Alles wordt vergoed | € 144,78 |
ONVZ | Topfit | 50 behandelingen | € 74,40 |
VvAA | Top | 50 behandelingen | € 80,00 |
Stad Holland | Extra Uitgebreide AV | 36 behandelingen | € 73,00 |
ONVZ | Optifit | 30 behandelingen | € 50,48 |
Deze pakketten zijn niet zomaar af te sluiten. Voor de meest uitgebreide aanvullende verzekeringen geldt medische acceptatie. Daarnaast is VvAA Excellent alleen beschikbaar binnen een ledencollectief.
Welke aanvullende verzekering fysiotherapie biedt de meeste dekking zonder medische acceptatie?
Voor veel uitgebreide aanvullende pakketten geldt medische acceptatie. Dit betekent dat je in sommige gevallen afgewezen kunt worden. Daarom hebben we de meest uitgebreide verzekeringen zonder vragenlijst voor je op een rij gezet.
Meest uitgebreide aanvullende verzekeringen zonder medische acceptatie (2026):
Zorgverzekeraar | Polis | Aantal behandelingen | Premie (excl basispremie) |
DSW | AV Top | 27 behandelingen | € 51,00 |
Stad Holland | Uitgebreide AV | 27 behandelingen | € 53,00 |
Salland | Top | 25 behandelingen | € 49,95 |
Zorg en Zekerheid | AV Top | 25 behandelingen | € 51,49 |
Nationale-Nederlanden | Compleet + Fit-module | 24 behandelingen | € 54,75 |
Wat is de goedkoopste aanvullende verzekering met fysiotherapie?
Wil jij je graag aanvullend verzekeren, maar verwacht je niet veel behandelingen nodig te hebben? Dan kan je kiezen voor een minder uitgebreide aanvullende verzekering. De goedkoopste aanvullende verzekeringen die wel fysiotherapie vergoeden zijn als volgt:
Zorgverzekeraar | Polis | Aantal behandelingen | Premie (excl basispremie) |
Just | Live | 4 behandelingen (+ 2 online) | € 4,- |
FBTO | Module Spieren&Gewrichten 3 | 3 behandelingen | € 3,95 |
ONVZ | Start | 3 behandelingen | € 3,76 |
VvAA | Natura Compact | 3 behandelingen | € 3,76 |
Univé | Buitenland + Fysio 3, | 3 behandelingen | € 4,00 |
Wordt fysiotherapie vanuit de basisverzekering vergoed?
In de meeste gevallen wordt fysiotherapie niet vergoed vanuit de basisverzekering. Er zijn echter uitzonderingen waarbij fysiotherapie of oefentherapie wél (gedeeltelijk) wordt vergoed. De hoogte van de vergoeding hangt af van je leeftijd en de medische aandoening waarvoor je behandeld wordt. Houd er daarbij rekening mee dat je in veel situaties eerst je eigen risico moet aanspreken.
Wil je precies weten wanneer fysiotherapie onder de basisverzekering valt? Bekijk dan hier het complete overzicht.
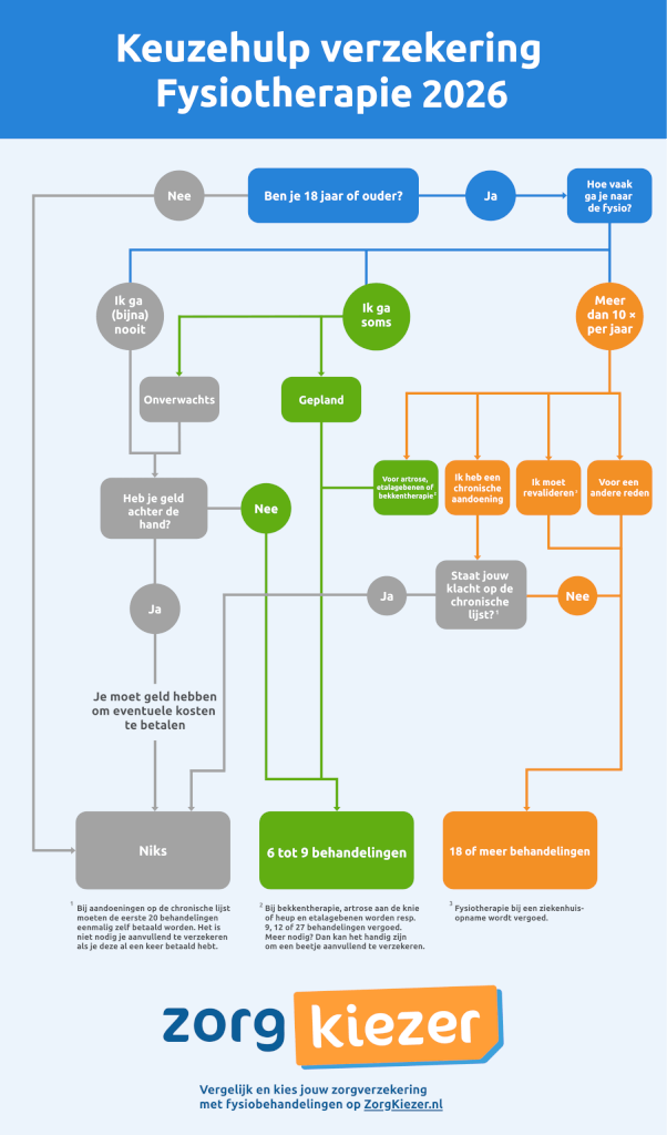
Heb ik aanvullend fysiotherapie nodig?
Of fysiotherapie voor jou noodzakelijk is, hangt volledig af van jouw situatie. Heb je bijvoorbeeld last van een blessure of klachten aan je rug of schouders? Dan kan een aanvullende verzekering uitkomst bieden. Het blijft echter moeilijk om vooraf te bepalen hoeveel behandelingen je nodig zult hebben en of een aanvullende dekking voor jou echt loont.
Om je keuze makkelijker te maken, hebben we een overzicht samengesteld. Met het onderstaande stappenplan krijg je snel inzicht in welke dekking het beste bij jouw behoeften past.

Zorgverzekering vergelijken met fysiotherapie
Wil je een aanvullende zorgverzekering afsluiten, maar zie je door de bomen het bos niet meer? ZorgKiezer.nl helpt je graag op weg. Met de zorgvergelijker van ZorgKiezer kun je eenvoudig alle zorgverzekeringen vergelijken. Daarbij kijken we niet alleen naar de premie, maar ook naar de aanvullende dekking, vergoedingen en polisvoorwaarden.
Kom je er niet uit? Ons team van zorgexperts staat voor je klaar. Start een chat of bel ons via 020 2611 600, we helpen je graag verder!
Laatste update op 2 december 2025 – 12:24
